联系我们  |   加入收藏  |  设为首页
 
您当前位置:网站首页 >> 新闻动态 >> 培训动态 >> 邀请函-2025年11月13日至14日WTI苏州举办焊接企业国际认证新标准专项交流及焊接、连接及防腐技术高级研讨

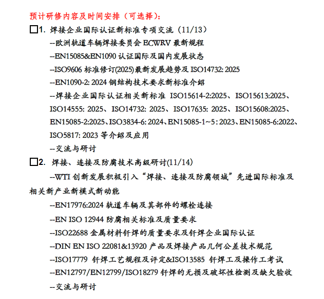
邀请函-2025年11月13日至14日WTI苏州举办焊接企业国际认证新标准专项交流及焊接、连接及防腐技术高级研讨

2025-10-07 16:39:11 来源:WTI中德国际-哈尔滨焊接技术培训中心 浏览:1061

邀请函


 
站内搜索:

 
 
 
WTI北  京:北京市丰台区南四环西路188号总部基地7区2号楼 邮编:100070 电话:010-52238000 传真:010-52238085-8401
WTI哈 尔 滨:黑龙江省哈尔滨市香坊区进乡街7号 邮编:150046 电话:0451-82924020 传真:0451-82682433
WTI上海基地:普陀区武宁路509号电科大厦22层
WTI苏州基地:苏州市吴中区北官渡路26号
电子邮箱:(北京)(哈尔滨) 京ICP备16052127号-1